2025年9月30日,《最高人民法院关于适用〈中华人民共和国公司法〉若干问题的解释(征求意见稿)》向社会公开征求意见。前述征求意见稿围绕“对赌协议”进行了规定,特别是征求意见稿第82条将司法裁判观点上升为司法解释,有利于统一法律适用。然而,针对因对赌协议而引起的其他争议,如股权回购条款的性质、效力以及创始股东承担责任的范围等,因尚未存在明确的法律规定,故司法实践中仍然存在一定分歧。有鉴于此,笔者将通过本文,从现行法律法规以及司法裁判观点的角度,对司法实践中常见的涉股权回购条款法律问题展开梳理,以期为相关从业者处理涉及股权回购条款的法律事务提供参考。
一、 “对赌协议”和“明股实债”中股权回购条款的辨析
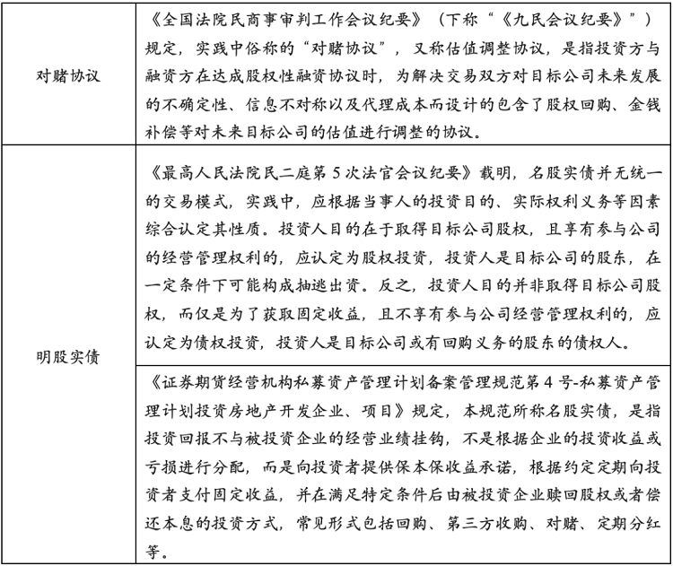
(一)相关法律规定
(二)司法实践中,“对赌协议”和“明股实债”的区分要素
在司法实践中,对于“对赌协议”与“明股实债”的区分,主要从三个维度进行审查:一是投资人是否参与公司的经营管理;二是合同约定的回购条件是否必然触发;三是投资人的投资收益是否固定。若符合以下情形,即“投资人旨在获取目标公司股权,享有参与公司经营管理的权利,实际参与了董事会和股东会决议,并取得公司分红”“合同约定的回购条件并非必然触发”“投资回报与被投资企业的经营业绩相关联,依据企业的投资收益或亏损进行分配,投资所获收益并非固定金额回报”,法院通常会认定此类股权回购条款的性质为“股权性投资”,即“对赌协议”,而非“明股实债”。可供参考的案例如下表所示:

二、 与目标公司对赌情况下,股权回购条款的效力及履行的判定
(一)非上市公司股权回购条款效力及履行判定
《九民会议纪要》明确规定,对于投资方与目标公司的股东或实际控制人所订立的“对赌协议”,若不存在其他导致协议无效的情形,则应认定该协议有效,并支持其实际履行,这在实践中并无争议。然而,投资方与目标公司订立的“对赌协议”是否有效以及能否实际履行,目前仍存在争议。针对此问题,应遵循如下处理规则:投资方与目标公司订立的“对赌协议”,在不存在法定无效情形时,若目标公司仅以存在股权回购或金钱补偿约定为由,主张“对赌协议”无效,人民法院将不予支持。但当投资方主张实际履行该协议时,人民法院应当审查其是否符合《中华人民共和国公司法》(下称“《公司法》”)中“股东不得抽逃出资”以及股份回购的强制性规定,并据此判决是否支持其诉讼请求。依据《九民会议纪要》的规定内容可知,对于与非上市公司的对赌协议效力判定,主要在于判断该对赌协议是否违反《公司法》有关资本维持原则的强制性规定,即是否符合《公司法》中“股东不得抽逃出资”及股份回购的强制性规定。若不存在法定无效情形,一般不会因目标公司作为回购主体而致使回购条款无效。
在实际履行方面,倘若目标公司未按要求进行减资,将被认定为不可履行,投资方要求目标公司回购的诉求会被驳回。例如,在(2020)最高法民终575号上海银润传媒广告有限公司、陈某合伙协议纠纷、股权转让纠纷案中,法院认为:“经审查,银润公司并未完成法定减资程序,因此,对于华数元启公司要求银润公司支付股权回购款的诉讼请求,不符合法律规定,难以支持”。又如,在(2021)鲁民终647号山东某某创业投资有限公司诉山东某某纸业有限公司、陈某1、陈某2、陈某3等股权转让纠纷案中,法院认为:“......但投资方主张实际履行的,人民法院应当审查是否符合公司法关于‘股东不得抽逃出资’及股份回购的强制性规定,判决是否支持其诉讼请求。投资方请求目标公司回购股权的,人民法院应当依据《公司法》第35条关于‘股东不得抽逃出资’或者第142条关于股份回购的强制性规定进行审查。经审查,目标公司未完成减资程序的,人民法院应当驳回其诉讼请求”。
(二)涉上市公司股权回购条款的无效情形下的论证理由及依据
在认定上市公司股权回购条款效力时,司法实践中判定对赌无效的理由并不一致。经笔者梳理,在司法实践中,法院主要从《中华人民共和国民法典》(下称“《民法典》”)第一百五十三条规定的公序良俗以及《中华人民共和国证券法》(下称“《证券法》”)第十九条规定的信息披露义务这两个角度,认定对赌协议条款无效,具体内容如下所示:

另外,影响对赌协议无效的因素主要为“对赌协议”是否属于“必须清理”的条款以及目标公司最后是否上市/挂牌成功。如果对赌协议不属于监管规则规定的必须清理的对赌协议,司法不应干预当事人意思自治,应当尊重其效力。此外,认定对赌协议无效的案例,多数发生在目标公司成功上市的场景。对赌双方有时会约定,对赌协议在目标公司上市期间及上市成功后终止;但如果上市失败,被终止的对赌协议自动恢复执行,此种交易安排原则上有效,具体内容如下表所示:

三、 创始股东以“股权为限”承担回购责任的财产范围
除目标公司作为对赌主体外,在实际操作中,依据各方的商业安排,创始股东通常也会成为回购主体之一。在与创始股东进行对赌时,为避免个人财产因创业失利而承担无限责任,协议中通常会约定以创始股东持有的标的公司股权为限进行回购。关于“以股权为限”这一约定在责任承担方面的界定,目前尚未达成统一的结论。
部分法院将关注重点聚焦于“物”,即将创始股东承担责任的财产明确界定为“股权”这一特定物,不应波及创始股东的其他个人财产。例如,在(2020)桂民终1072号应某、广西建工集团国际有限公司股权转让纠纷案中,法院认为:“......双方虽约定武汉水能公司承担连带保证责任,但同时对其承担责任的财产来源作出限定,即该约定属于上述法律规定第(六)项‘双方认为需要约定的其他事项’的范围。该约定系当事人真实意思表示,内容不违反法律、行政法规效力性强制性规定,应认定为合法有效。武汉水能公司在签订合同时,其持有武汉谷家网公司2100万元的出资份额,占股26.25%。故武汉水能公司应在此范围内对应某所负债务承担连带清偿责任。”又如,在(2020)粤民申6558号深圳市慧通天下科技股份有限公司、陈某合同纠纷案中,法院判定:“二审法院判令陈某以其持有的慧通公司63.337%的股份为限,承担向东辉公司支付2016万元及回购收益款的清偿责任,此判定并无不当”。然而,令人遗憾的是,在执行阶段,执行法院主动依职权向不动产登记部门、公安部车辆管理部门、银行等金融机构、工商登记部门、证券登记结算有限责任公司深圳分公司等单位开展财产查证工作,把执行范围拓展至股权之外的其他财产,导致出现了审执分离的情况。
部分法院则将关注点聚焦于“价”上,即“以股权为限”应当等同于“以股权价值为限”(股权所对应的金钱价值)。例如,在(2019) 沪 0151 民初 8768 号逸年(上海)资产管理中心与张某、吴某等股权转让纠纷案中,法院认为:“本院认为,所谓的股东持有公司的股权,本身就是该股东持有公司一定比例的股权,而整个条款是对股权回购款的约定,对应的上限也应当是股权的价值。因此,四被告应以其直接和间接持有的目标公司股权价值为限承担回购义务。”
针对司法实践中存在的上述分歧,笔者更倾向于第一种裁判观点。2017年,《中共中央 国务院关于营造企业家健康成长环境弘扬优秀企业家精神更好发挥企业家作用的意见》强调,“营造鼓励创新、宽容失败的文化和社会氛围,对企业家合法经营中出现的失误失败给予更多理解、宽容、帮助”。党的二十大报告重申,“完善中国特色现代企业制度,弘扬企业家精神。”基于上述,笔者倾向认为,从弘扬企业家精神,推动企业家持续创业的角度来讲,对企业家问责时,应以有限责任为原则,无限责任为例外。在公司经营失败、投资目标落空时,风险资本不应追究创始股东的无限对赌责任,且责任范围不应涵盖除股权之外的其他案外固有财产,创始股东应仅以其股权为限承担有限责任。
四、 回购方未依约回购股权情形下的违约金调整参照标准问题
当回购方未按照约定完成股份回购,需支付违约金时,回购方往往会主张违约金过高,请求法院进行调整。对此,在审判实践中,原则上认为,虽然对赌协议并非民间借贷,但作为一种融资手段,对赌利率不应偏离现实经济活动的平均融资成本。故此,审判时可参照适用《民间借贷司法解释》的相关规定。例如,在(2018)京0108民初48869号北京天星经纬投资中心(有限合伙)与陈某股权转让纠纷案中,法院认为:“......一审法院酌定,将案涉违约金调整为以居然之家公司实际付款金额149968000元为基数,按照同期中国人民银行授权全国银行间同业拆借中心公布的贷款市场报价利率(LPR)标准的4倍计算,并无不当”。又如,在(2021)沪01民终6737号尚某等与青岛盈科汇金投资管理有限公司股权转让纠纷案中,法院认为:“至于尚某、张某提出的违约金过高的这一主张,本院认为,《备忘录》中既约定了回购款5%的违约责任,同时也约定了如逾期支付回购款则以每日万分之五的利率另行支付股权回购滞纳金。一审中,青岛盈科公司已撤回对回购款5%违约金的诉讼请求。同时,一审法院考虑到双方约定的每日万分之五的违约金计算标准过高,已调整为按LPR四倍计算,并无不当”。
五、 结 论
契约正义是市场经济良性发展的无形之手。对赌条款应追求多赢共享而非非此即彼的互害双输。投资人在对赌成功时享受股权的高溢价,在对赌失败时改享旱涝保收的“明股实债”,变相成了无风险套利的高利贷经营模式。若创始股东承担对赌之债,往往承担无边界的对赌责任,违反股东一体平等承担投资风险的理念,更会迫使创始股东群体躺平,失去再创业、再奋斗的精神动力。若目标公司承担对赌责任,则会蚕食资本信用,损害债权人、其他股东等利益,断送公司发展前景。股权回购条款作为投融资双方平衡利益、控制风险的重要工具,其在促进资本流动、优化资源配置方面发挥着积极作用。然而,由于法律规定的滞后性和司法裁判标准的不统一,许多投资方和融资方在设计股权回购条款时,往往面临着法律合规性与商业需求之间的平衡难题。同时,这种司法实践中的分歧,不仅增加了当事人的诉讼风险,也给投融资活动的顺利开展带来了不确定性。因此,对于投融资双方而言,在设计和签订股权回购条款时,应当充分了解当前的法律规定和司法实践趋势,结合交易的具体情况,合理设定回购触发条件、回购价格计算方式、违约责任等核心要素,以确保条款的效力和可执行性。对于司法机关来说,在审理涉及股权回购条款的纠纷案件时,也应进一步统一裁判尺度,在尊重当事人意思自治的基础上,严格依照法律规定,综合考量交易的实质目的、双方的权利义务平衡以及对公司、股东和债权人利益的影响,作出既符合法律精神又能维护市场秩序的裁判,为投融资活动提供清晰、稳定的司法指引,鼓励和激发市场及企业家创业、创新、创优,促进资本市场的健康发展。
脚 注
1.(2021)湘民终307号刘某、谢某等合同纠纷案,法院认为:“......实践中应根据当事人的投资目的、实际权利义务等因素综合认定其性质。投资人目的在于取得目标公司股权,且享有参与公司的经营管理权利的,应认定为股权投资。相反,投资人目的并非取得公司股权,仅是为获得固定收益,且不享有参与公司经营管理权利的,应认定为债权投资,投资人是目标公司或有回购义务的股东的债权人。”
2.(2025)沪74民终223号某某公司1与某某公司2合同纠纷案,法院认为:“......某某公司2增资入股某某公司4后,实际参与了董事会和股东会决议,并获取公司分红,应认定其系股权投资,”
3.(2021)京民终896号汪某等与中冀投资股份有限公司股权转让纠纷案,法院认为:“......股权投资法律关系中,投资人意欲取得公司股权,往往会在相关合同中约定其对公司的经营管理权,在登记为股东后也往往会实际参与公司的经营管理,如保留在股东会、董事会层面对重大事项的表决权,向公司派驻董事和财务人员,控制项目公司公章或财务章等,同时承担公司经营风险。在此情况下,应当认定投资人取得的是股权。民间借贷法律关系中,债权人的目的仅是为了取得固定回报,协议中并未详细约定投资人参与公司管理的权利,投资人实际上也未行使股东管理权的,即便登记为股东,也应认定其仅享有债权......”
4.(2019)闽01民终4952号赖子凯、林锋股权转让纠纷案,法院认为:“关于本案法律关系问题,案涉《股权投资框架协议书》、《备忘录》,以未来海川公司以有机茶公司名义境外上市这一不确定情况作为协议条件,约定如果上市成功,赖子凯应向林锋回购股权,若未成功上市,赖子凯向林锋偿还本金及利息。案涉协议内容包含了回购主体、回购条件、回购方式等交易安排,系股权性融资对赌协议。根据查明的事实,本案回购条件已成就,后双方通过签订《确认函》确认相关回购股权事宜。一审法院依据双方因回购股权产生的纠纷确定本案案由为股权转让纠纷,并无不当。”
5.(2024)新01民终638号罗某甲、新疆某某耐磨材料有限责任公司等与公司有关的纠纷案,法院认为:“补充协议约定的回购情形为如2021年11月前某甲金铸公司未能成功进入全国中小企业股份转让系统挂牌(新三板)且公司年产值未达到6,000万元人民币时,则某甲金铸公司、梁某某负有回购义务,某甲金铸公司是否能成功进入全国中小企业股份转让系统挂牌(新三板)且公司年产值未达到6,000万元人民币,显然属于不确定事项。由此可知,罗某甲向某甲金铸公司的投资所获收益并非固定金额回报。案涉补充协议中约定了某甲金铸公司、梁某某在约定触发条件成就时的股权回购义务,即投资方与融资方在达成股权性融资协议时,为解决交易双方对目标公司未来发展的不确定性、信息不对称以及代理成本而设计的包含了股权回购、金钱补偿等对未来目标公司的估值进行调整的协议,本案补充协议在性质上属于“对赌协议”,一审法院对该补充协议性质的认定,并无不当。”
6.(2021)京民终102号时空电动汽车股份有限公司等与浙江亚丁投资管理有限公司等股权转让纠纷案,法院认为:“股权投资法律关系中,投资人意欲取得公司股权,往往会在相关合同中约定其对公司的经营管理权,在登记为股东后也往往会实际参与公司的经营管理,如保留在股东会、董事会层面对重大事项的表决权,向公司派驻董事和财务人员,控制项目公司公章或财务章等,同时承担公司经营风险。在此情况下,应当认定投资人取得的是股权。民间借贷法律关系中,债权人的目的仅是为了取得固定回报,协议中并未详细约定投资人参与公司管理的权利,投资人实际上也未行使股东管理权的,即便登记为股东,也应认定其仅享有债权。本案中,中冀公司受让哆可梦公司股权满24个月后,由惠程公司或信中利公司、汪某按照年利率20%的标准收购中冀公司持有的股权,即中冀公司在股权回购后,可以获得固定的回报,而且该回报金额并不取决于哆可梦公司的经营业绩。本院审理过程中,中冀公司亦未提交证据证明该公司实际行使股东权利或参与哆可梦公司的经营管理。由此可见,中冀公司无须承担经营风险,不符合利益共享、风险共担的股权投资法律关系的特征,本案所涉法律关系的性质应为民间借贷法律关系。”
7.(2021)沪民终745号某某企业与房某等其他合同纠纷案,法院认为:“......系争回购条款第4.2条(e)款所约定的、直接与二级市场短期内股票交易市值挂钩的价格计算方式,涉及破坏证券市场秩序,损害社会公共利益,违反公序良俗之情形,属于1999年《中华人民共和国合同法》第五十二条第四项所规定的合同无效之情形,应属无效条款......”
8.(2023)京民申905号北京信达恒业投资管理有限公司等与马某等合同纠纷案,法院认为:“......在申请‘新三板’挂牌过程中,根据《非上市公众公司监督管理办法》和相关配套规定,应涤除各种对赌条款或协议;‘新三板’挂牌之后,更不允许存在对赌条款或协议。因对赌条款或协议,不仅涉及公司内部股权关系的调整,更关系到整个证券监管要求以及证券市场交易秩序、公共利益及公序良俗,亦非当事人的意思自治范畴......依据合同法、民法总则、民法典等相关规定,因存在违反涉及金融安全、市场秩序、国家宏观政策等公序良俗之情形,《协议书》《确认协议》《会议纪要》均属无效......”
9.(2021)粤09民终36号陈某、广东高瓷科技股份有限公司等证券回购合同纠纷案,法院认为:“......在高瓷公司该次股票发行认购中,没有遵守如实披露信息的法定义务,也违反了以上解答(三)对于股票发行存在特殊条款时的监管要求。由此产生的后果是,不能确保高瓷公司的股权真实清晰,对投资者股权交易造成不确定的影响,则损害了非特定投资者合法权益、市场秩序与交易安全,不利于金融安全及稳定,违背了公共秩序。尽管解答(三)属于部门规章性质,但因其经法律授权并为证券行业监管基本要求,且“新三板”是全国性的交易场所,社会影响面大,应当加强监管和交易安全保护,以保障广大非特定投资人利益;故违反此解答(三)的合同也因违背公序良俗而应当认定为无效......”
10.(2021)苏06民终783号徐某与南通三建控股有限公司、江苏南通三建集团股份有限公司股权转让纠纷案,法院认为:“......但是对赌条款的披露涉及的是投资者利益保障及社会公众监督,系属证券监管机构对公司规范发行及运作的监督管理范畴,与回购条款本身的效力并无必然关联。只要协议不违反公司法相关规定,不涉及公司资产减少,不构成抽逃公司资本,不影响债权人利益,亦不存在合同法第五十二条规定的无效情形,即应认定合法有效。需要指出的是,对赌协议各方主体理应知晓非上市公众公司关于信息披露的监管规定,却仍选择隐瞒对赌协议的存在并作出虚假的信息披露,违反了监督管理制度,但三建控股公司据此主张协议无效,缺乏法律依据,本院不予支持。”
11.(2020)沪民再29号胡某、宋某与上海隽盛股权投资基金管理有限公司公司增资纠纷案,法院认为:“......至于涉案回购条款的信息披露问题,系属全国中小企业股份转让系统与证券监管部门的自律监管与行政监管范畴,由此可能产生相关主体接受自律监管措施、纪律处分或者行政处罚等责任后果,并不影响回购条款本身的效力。”
12.(2022)京民终403号杜某等与宁波晨晖盛景股权投资合伙企业(有限合伙)股权转让纠纷案,法院认为,“......杜某关于《股权转让协议》未予披露,损害资本市场基本交易秩序和交易安全,影响国家金融管理秩序稳定,损害社会公共利益等的主张,亦无事实及法律依据,一审法院不予支持,本院二审予以维持。”
13.(2023)最高法民申2573号石河子某合伙企业某合伙企业、李某等股权转让纠纷案,法院认为:“......《最高人民法院关于为深化新三板改革、设立北京证券交易所提供司法保障的若干意见》针对的是已上市公司再融资过程中的保底条款,而某投资公司的投资并非已上市公司的再融资,标的公司亦系非上市公众公司,案涉《承诺函》所约定的股权回购条款不属于前述规定的情形。因此,二审判决对某合伙企业关于案涉《承诺函》属于目标公司新三板挂牌前需要清理而未清理的对赌条款,因违反金融监管要求与社会公共利益而无效的主张未予支持,并无不当。”
14.(2018)京03民终3463号郭某与北京普思投资有限公司与公司有关的纠纷案,法院认为:“《合作协议》约定,若九好集团未能在约定期限内成功上市,郭某保证并承诺届时继续履行其在《增资协议》、《补充协议》及《补充协议二》项下对投资方的所有义务,包括恢复执行《增资协议》、《补充协议》及《补充协议二》中约定的所有回购及业绩承诺等特殊条款。故普思投资公司有权依据《合作协议》要求郭某履行《增资协议》、《补充协议》及《补充协议二》对应的义务。现九好集团更名为九好网络科技集团有限公司,普思投资公司、郭某均是九好网络科技集团有限公司的股东。普思投资公司依据前述协议要求郭某购买股份并支付股权转让款于法有据,本院予以确认。”